
10KV高壓電纜單芯和三芯的不同?如何選擇?下面就來介紹下10KV高壓電纜如何選型?10KV高壓電纜單芯和三芯的區別有哪些?
一、電纜結構方面
下圖是三芯電纜和單芯電纜結構圖,可以看出單芯與三芯的結構是不同的。

相同截面三芯與單芯電纜的結構參數比較
以400mm²的35KV三芯交聯聚乙烯鋼帶鎧裝電纜與單芯交聯聚乙烯電纜進行比較
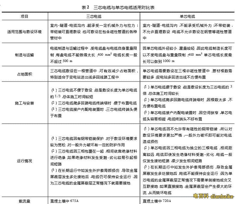
二、三芯電纜與單芯電纜適用對比表

從上表可以看出,400mm²的單芯電纜與三芯電纜的導體截面的面積、厚度是一致的。區別在于外護套厚度、電纜近似外徑和電纜重量。三芯電纜的外徑大約是單芯電纜的2倍,重量是單芯電纜的3.7倍。
三、三芯電纜與單芯電纜在實際工程中各有優缺點
1、三芯電纜的優點是:電纜本身可以加鋼帶鎧裝,防外力破壞能力強,占地面積小,可以敷設在各種管材中,施工雖然較為困難,但總體施工時間段短。
缺點是:受電纜盤與自身重量的限制,一般電纜不能做的太長,運輸不方便,太粗的電纜敷設起來也比較困難,不容易彎曲,三芯電纜載流量也比相同截面的單芯電纜小一些。
2、單芯電纜的優點:相同絕緣容易保障,不易發生相間短路,電纜運輸較為方便,敷設也比較容易,一盤電纜可以做的比較長,相同截面下單芯電纜載流量大。
缺點:電纜因本身不能帶鎧裝防護,抗外力破壞能力較差。
對10KV高壓電纜,負荷量特別大的,三芯電纜截面載流量不能滿足要求的情況下,需要選擇單芯大截面電纜。
四、如何選擇?
一般情況下對于500mm²及以下截面的電纜,還是選擇三芯電纜比較合適,因為三芯電纜無論在線路安全性、造價、占地面積等多方面都具有單芯電纜所沒有的優點。
所以可以根據具體情況,來判斷選擇單芯和三芯的高壓電纜。更多關于10KV高壓電纜詳情請關注電百科,盜載必究。
